|
您所在的位置 > 东南网宁德频道 > 宁德市局单位网群 > 正文

489名宁德学子获得助学金补助,2026年春季申请又开始啦!

2025-12-23 15:22:44  作者:龙佳琪   来源:东南网   责任编辑:王予捷

东南网12月23日讯(通讯员 龙佳琪)2025年秋季,宁德开放大学全市办学体系共有489名员工通过福建省教育厅等四部门实施的“求学圆梦行动”助学金审核,享受每人每学年1000元学费补助,三年3000元。

一、补助对象及招生条件

➤有工会组织的符合农民工身份的福建省内企业的职工,及政府事业单位符合农民工身份的非在编人员。

➤专科入学条件:普通高中、职业高中、技工学校和中等专业学校毕业生;

➤本科入学条件:具有国民教育系列高等专科学历者。

二、申请补助与报名材料

申请补助材料

(1)提供加盖工会公章的《福建省农民工“求学圆梦行动”学历提升报名表》;

(2)提供农民身份证明(三选一:身份证复印件、户口本复印件、村委会开具证明);

(3)近6个月社保缴纳证明。

报名材料

(1)毕业证书和身份证的复印件(复印在同一张A4纸的同一面上);

(2)报读本科需提供学信网学历备案表;

三、补助方式

根据省教育厅、省总工会相关规定,符合条件的学员按每人每学年1000元标准补助学费,分三学年发放。学员需先全额缴交学费,每学年结束,学校根据有关要求确定符合条件的学员补助名单并进行补助。第三学年补助,学员须按时获得国家开放大学毕业证书,审核通过后才能发放补助。

报名截止时间  

2026年3月30日(暂定),招生计划报满即止。

报名方式(选其一) 

1.线上报名:扫码填写个人信息并提交报名材料

2.现场报名:持报名材料到宁德开放大学一楼学习服务中心办理报名手续。

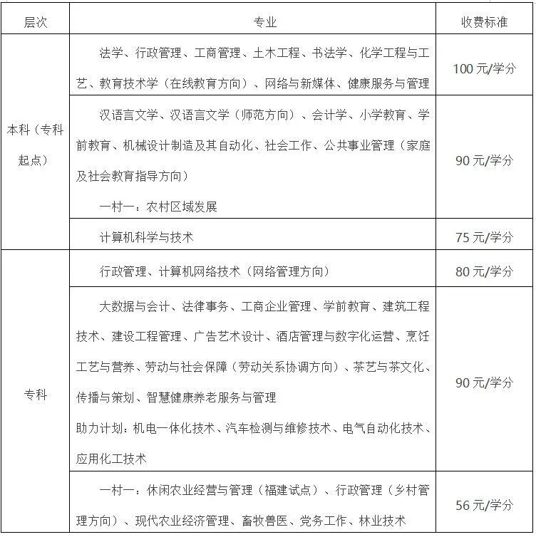
四、招生专业及收费标准

五、学习形式

面授辅导与网络学习相结合

实施线上+线下混合式教学模式,学生参加在线自主学习和到校面授学习,完成课程作业和社会实践,参加课程考试。线上登录国家开放大学学习网点播和查看网络课程资源,利用论坛等网络交互手段与教师、同学进行学习交流。线下到宁德开放大学参加面授辅导、社会实践等各项教学活动。

实施“1+X”书证融通

学校采取多种措施,打造“1+X”(1本学历证书+多本技能证书)书证融通平台,支持学生参加各类职业技能培训,为学生取得“X”证书创造必要条件,促进学历、技能双提升。

学历学位

实行学分制。最低毕业总学分:专科79分,本科73分。最低修业年限为2.5年。修完专业规定总学分,成绩合格,颁发国家开放大学毕业证书。本科学生符合条件的可申请国家开放大学学士学位。学校为申请学士学位学生提供学位英语考试辅导和学位论文指导。学历、学士学位证书在教育部学信网(www.chsi.com.cn)查询。

六、注意事项

1.申请学习者报名时需要缴纳建档费和所报专业第一学期学分费。一村一专业建档费120元/生,其他专业240元/生。

2.学费按学分收取,通过“宁德开放大学公众号”线上缴费,学分费标准以财务部门公示为准;教材费按实收缴。

学校地址:宁德市蕉城区蕉城南路55号

咨询电话:2885895 2962087 

更多>>宁德要闻
更多>>民生要闻
更多>>新闻图片
  • 三天
  • 一周
  • 一月
点击排行
关于我们 | 广告服务 | 网站地图 | 网站公告
国新办发函[2001]232号 闽ICP备案号(闽ICP备05022042号) 互联网新闻信息服务许可证 编号:35120170001 网络文化经营许可证 闽网文〔2019〕3630-217号
信息网络传播视听节目许可(互联网视听节目服务/移动互联网视听节目服务)证号:1310572 广播电视节目制作经营许可证(闽)字第085号
网络出版服务许可证 (署)网出证(闽)字第018号 增值电信业务经营许可证 闽B2-20100029
福建日报报业集团拥有东南网采编人员所创作作品之版权,未经报业集团书面授权,不得转载、摘编或以其他方式使用和传播
职业道德监督、违法和不良信息举报电话:0591-87095403(工作日9:00-12:00、15:00-18:00) 举报邮箱:jubao@fjsen.com 福建省新闻道德委举报电话:0591-87275327